Age of Çotanak Logosu
age of çotanak

Age of Çotanak

Age of Çotanak; alan kontrolü, kaynak ekonomisi ve okunabilir çatışma çözümü üzerine inşa edilen modern bir strateji oyunudur. Tasarım felsefesi; sade kurallar, ölçülebilir sonuçlar ve oyuncunun karar kalitesini görünür kılan sistemlerden oluşur. Kurumsal kalite standartlarına uygun kod yapısı ve sürdürülebilir içerik üretimi yaklaşımıyla geliştirilmektedir.

Sayfa; tarihçeden algoritmalara, oyun teorisi perspektifinden matematiksel modele ve UML mimarisine kadar ürünün tamamını tek çatı altında sunar.

Age of Çotanak oyun içi tanıtım
Özet

Oyun Hakkında

İki fraksiyonun asimetrik avantajlarla yarıştığı, deterministik ve sıfır-toplamlı bir strateji deneyimi. Hedef; gelir noktalarını güvenceye almak, dar boğazları tutmak ve ana yapıları koruyarak üstünlüğü kalıcı kılmaktır.

Çekirdek Deneyim

Hücresel harita, arazi maliyetleri, hareket puanı ve menzil dinamikleri ile taktik yoğunluğu yüksek bir oyun akışı üretir. Tempo; üretim kararları ve temas sıklığıyla yönetilir.

Teknik Yığın

Saf JS/HTML/CSS. SVG ile katmanlı çizim; hafif bileşenler, düşük bağımlılık, hızlı yükleme. Görsel vurgular ve durum değişimleri minimal JS ile kontrol edilir.

Ürün İlkeleri

Şeffaf mekanikler, anlaşılır geri bildirim, yinelenebilir yapay zekâ davranışı ve ölçülebilir denge değişiklikleri. Erişilebilirlik ve performans temel gereksinimlerdir.

Arkaplan

Oyunun Tarihçesi

Proje, Karadeniz’in sembolik anlatılarından ilham alan küçük bir prototiple başladı; test edilen her varsayım, bugün kurumsal bir ürün standardına dönüşen süreçlerin temelini attı.

Erken Dönem

İlk prototip tek ekranlıydı ve yalnızca gelir–asker dengesini ölçüyordu. Amaç, oyuncunun hamle verimliliği, kayıp/gelir oranı ve mobilite skoru gibi metriklere referans üretmekti. Bu metrikler daha sonra yapay zekânın hedef fonksiyonlarının kalibrasyonunda kullanıldı.

Denge ve Ekonomi

Geçit kontrolü, harita topolojisi ve üretim zamanlaması oyunun ritmini belirleyen ana unsur haline geldi. Ekonomik eğri; açılışta güvenli, orta oyunda ivmeli, sonda dar boğazların belirleyici olduğu bir yapıya evrildi.

Süreç ve Kurumsal Hazırlık

Teknik borç azaltıldı, veri modelleri sadeleştirildi, test senaryoları otomatikleştirildi. Yapay zekâ karşılaşmaları, sürümler arası kıyaslanabilir tutarlılığa kavuştu ve içerik üretimi için tekrar kullanılabilir şablonlar oluşturuldu.

“Derinlik, kural sayısında değil; sonuçların okunabilirliğinde başlar.”
Teorik Çerçeve

Oyun Teorisi Kavramları

Tam bilgi ve deterministik yapı, oyun teorisinin klasik araçlarını doğrudan uygulamaya elverişlidir. Belirsizlik hesap karışıklığından değil, hesaplama derinliğinden kaynaklanır.

Nash Dengesi

Tek taraflı sapmayla iyileştirilemeyen strateji profili dengedir. Oyunda denge; alan kontrolü ile gelir akışı arasındaki hassas kayıtlarda gözlenir. Ekonomik üstünlük, konumsal riskleri büyütüyorsa strateji profili sürdürülebilir değildir.

Bilgi Setleri

Tüm bilgi ortaktır; sürpriz unsurunu yaratan şey arama derinliği ve hamle sıralamasıdır. Bu nedenle karar kalitesi, kullanılabilen derinlik ve değerlendirme fonksiyonunun doğruluğuyla sınırlıdır.

Beklenen Fayda

Deterministik düzlemde beklenen fayda, heuristik değerle modellenir. Gelir, kayıp, mobilite ve yapı güvenliği birleşik olarak değerlendirilir; ağırlıklar oyun evresine göre dinamikleşebilir.

Mühendislik

Algoritmik Analiz

Hareket için BFS, karar için Minimax + Alpha-Beta ve performans doğrulaması için seçmeli MCTS playoutları. Hamle sıralama ve iteratif derinleştirme ile zaman bütçesi verimli kullanılır.

Hareket ve Erişilebilirlik

Arazi maliyetleri ile ağırlıklandırılmış BFS, birimin ulaşabileceği hücreleri hesaplar. Bu, yapay zekâ ve oyuncu için simetrik görünürlük sağlar ve görsel vurgularla arayüze yansır.

Arama ve Budama

Minimax ağacı, Alpha-Beta ile budanır. Hamle sıralamada merkez/köşe/boğaz öncelikleri kullanılır. Transposition table, tekrar eden durumların hesap maliyetini düşürür.

Heuristik Tasarım

Skor farkı, gelir eğrisi, mobilite, boğaz kontrolü ve yapı güvenliği bileşenleri; duruma özgü ağırlıklarla bir değer fonksiyonu üretir. Parametreler stres testleriyle tune edilir.

Örnek (JS) — BFS Ulaşılabilirlik

function reachable(start,mov){
  const Q=[[start.x,start.y,0]], seen=new Set([`${start.x},${start.y}`]), res=new Set();
  while(Q.length){
    const [x,y,c]=Q.shift(); if(c>mov) continue; res.add(`${x},${y}`);
    for(const [dx,dy] of [[1,0],[-1,0],[0,1],[0,-1]]){
      const nx=x+dx, ny=y+dy, nc=c+moveCost(nx,ny), k=`${nx},${ny}`;
      if(inBounds(nx,ny)&&isFree(nx,ny)&&nc<=mov&&!seen.has(k)){ seen.add(k); Q.push([nx,ny,nc]); }
    }
  } return res;
}
Formülasyon

Matematiksel Model

Durum s, eylem kümesi A(s), geçiş T(s,a)→s′ ve fayda U(s) ile tanımlanır. V(s) değeri arama süreciyle yaklaştırılır ve terminal durumlarda kesin değer ataması yapılır.

Ödül Fonksiyonu

U(s)=α·Skor + β·Gelir + γ·Mobilite − δ·Risk. Açılışta mobilite ve merkez kontrolü öne çıkarken, son oyunda yapı güvenliği ve hat bütünlüğü daha ağır basar.

Ekonomi Dinamiği

Goldt+1=Goldt+income(st)−cost(at). Gelir noktalarının uzamsal dağılımı, genişleme maliyetini ve dönüş süresini belirler.

Oynanış

Oyunun Tanımı ve Kuralları

Tur Akışı

Her tur; hareket ve eylem fazlarından oluşur. Pas yalnızca taktik gerekçelerle kullanılır. Zincirleme yakalamalar konumsal risk doğuruyorsa sistem geri tepme penceresi açar ve karşı taarruza imkân tanır.

Hareket

Arazi kategorileri düz, orman, yamaç gibi maliyetlere sahiptir. Hareket puanı birim tipi ve araziyle sınırlandırılır; dar hatlar üstünlük sağlamanın yanında tuzak da yaratabilir.

Yakalama ve Savunma

Menzil içi hedeflere saldırı uygulanır; bazı birim türlerinde karşı taarruz gerçekleşir. Yapıların zırh katsayıları erken çöküşleri engeller ve oyunun son evresine netlik kazandırır.

Rehber

Oyununun Stratejik Özellikleri

Açılış

İlk beş turda iki güvenli gelir noktasını garantilemek ana hedeftir. Genişleme, geçitleri boş bırakmadan ve ikincil kuvvetlerle desteklenerek yapılmalıdır.

Orta Oyun

Boğaz kontrolü ve tempo yönetimi öne çıkar. Zincirleme saldırılardan önce karşı taarruz pencereleri sayısal olarak değerlendirilmelidir.

Son Oyun

Küçük üstünlükler takas ve manevra ile kalıcı avantaja dönüştürülür. Mobilite kaybı, nominal güçten daha yıkıcı sonuçlar üretebilir.

Kullanım

Gerçek Dünya Uygulamaları

Karar Destek

Kısıtlı kaynaklarla alan hakimiyeti; engelleme ve tahkim planlarının optimizasyonu için deneysel bir çerçeve sağlar.

Eğitim

Asimetrik rekabet, kuşatma–yarma taktikleri ve risk yönetimi üzerine modüler ders içerikleri üretilebilir.

AI Araştırma

Heuristik tasarımı, hamle sıralama stratejileri ve parametre süpürmeleri için yinelenebilir test sahası sunar.

Mimari

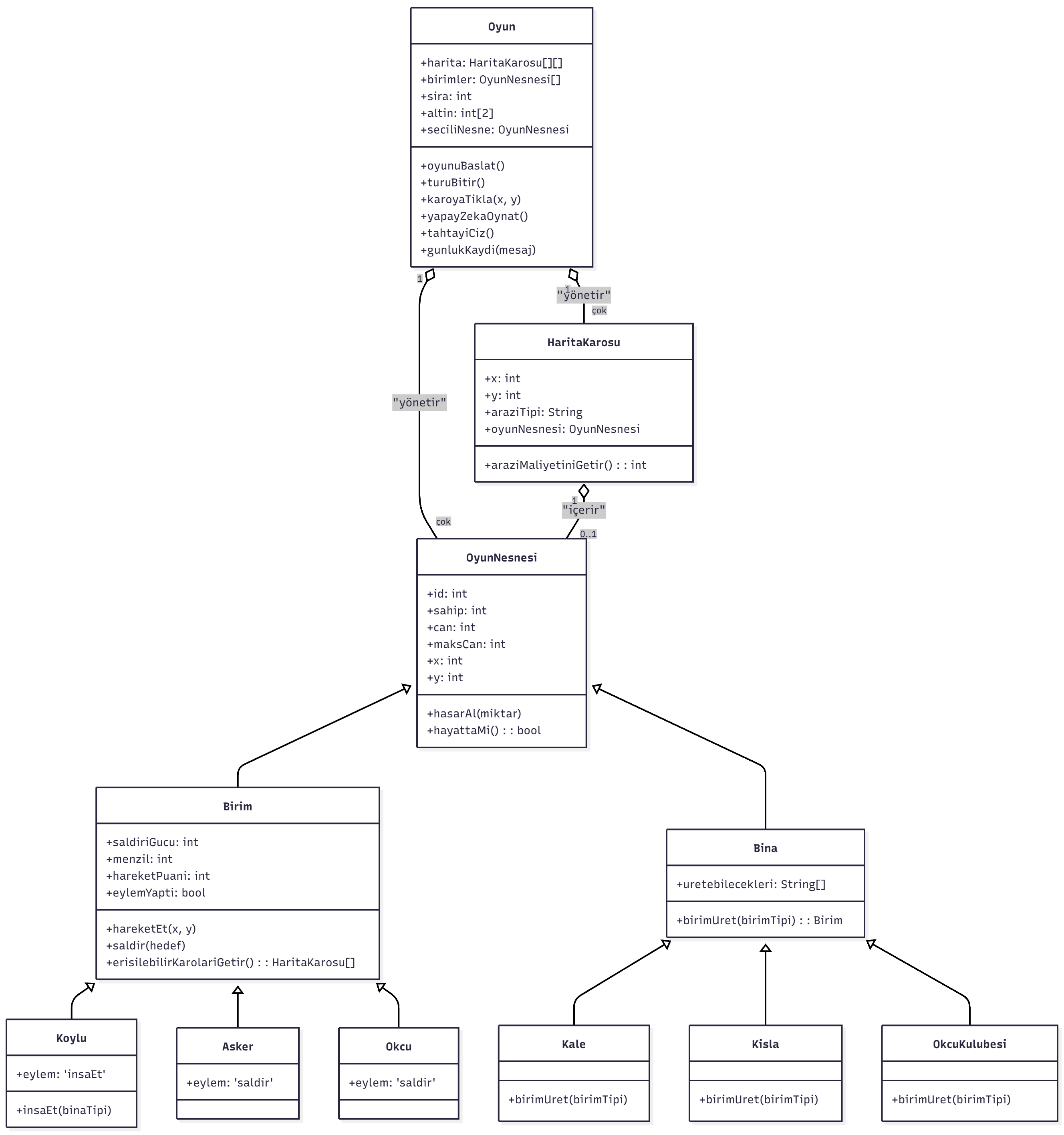
Sistem Mimarisi (UML)

Çekirdek sınıflar: Oyun, HaritaKarosu, OyunNesnesi (Birim/Bina), Kurallar, Değerlendirici ve Girdi katmanı. Diyagram, veri akışı ve bağımlılıkları özetler.

Age of Çotanak UML diyagramı Tam boy görmek için görsele tıklayın Diyagramı indir
İpuçları

Püf Noktaları

Kaynak Önceliği

Gelir noktalarına tek birim göndermek yerine, koruma–toplama ikilisiyle ilerleyin. Bağlantısız gelir, rakip tempo kazandığında hızla kaybolur.

Zincir Zamanlaması

Zincirleme yakalamadan önce en yakın üç hamledeki karşı taarruz penceresini hesaplayın. Kısa vadeli kazanç, konumsal çöküşe dönüşmemeli.

Konum Disiplini

Dar hatlara tek eksenden girmeyin; iki yönlü baskı, mobiliteyi rakip aleyhine eritmenin en doğru yoludur.